• 首页
  • 协会动态
    • 协会动态
    • 老龄产业资讯
    • 通知公告
  • 养老机构星级评定
  • 继续教育及培训
  • 政策法规
    • 法律文件
    • 老年维权
    • 国务院文件
    • 国家部委文件
    • 地方政府文件
    • 部门文件
  • 老龄用品
  • 关于协会
    • 协会简介
    • 协会章程与制度
    • 入会申请
    • 会员之窗
    • 信息公开
  • 首页
  • 协会动态
    • 协会动态
    • 老龄产业资讯
    • 通知公告
  • 养老机构星级评定
  • 继续教育及培训
  • 政策法规
    • 法律文件
    • 老年维权
    • 国务院文件
    • 国家部委文件
    • 地方政府文件
    • 部门文件
  • 老龄用品
  • 关于协会
    • 协会简介
    • 协会章程与制度
    • 入会申请
    • 会员之窗
    • 信息公开
协会动态
  • 协会动态
  • 老龄产业资讯
  • 通知公告
联系我们

广东省老龄产业协会

电 话:13302289925

邮 箱:gdsllcyxh2020@163.com

地 址:广州市越秀区长堤大马路252号2楼208

首页协会动态 协会动态
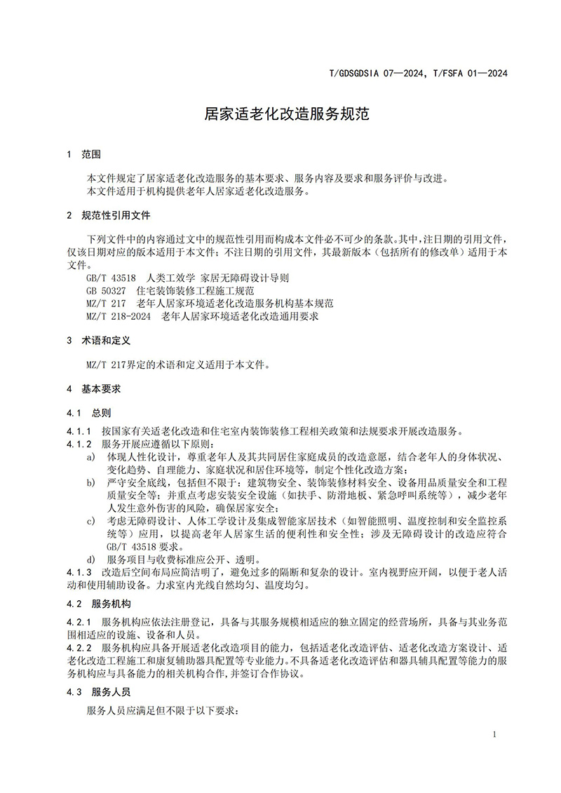
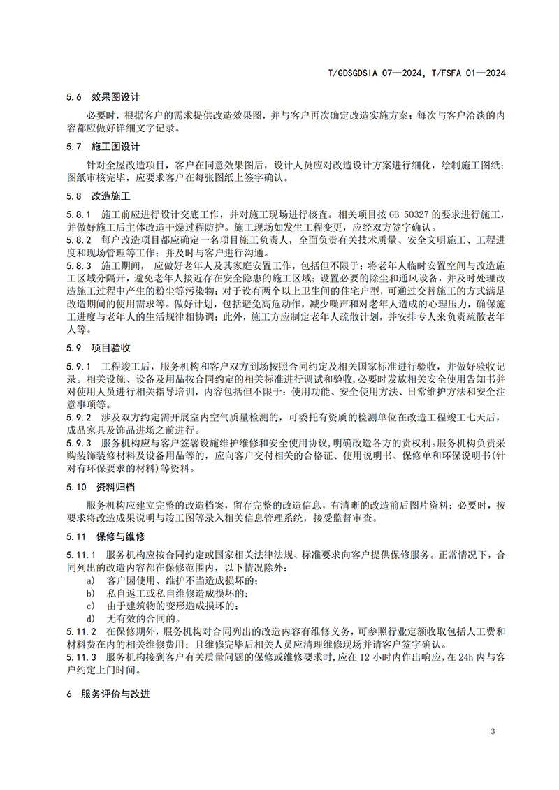
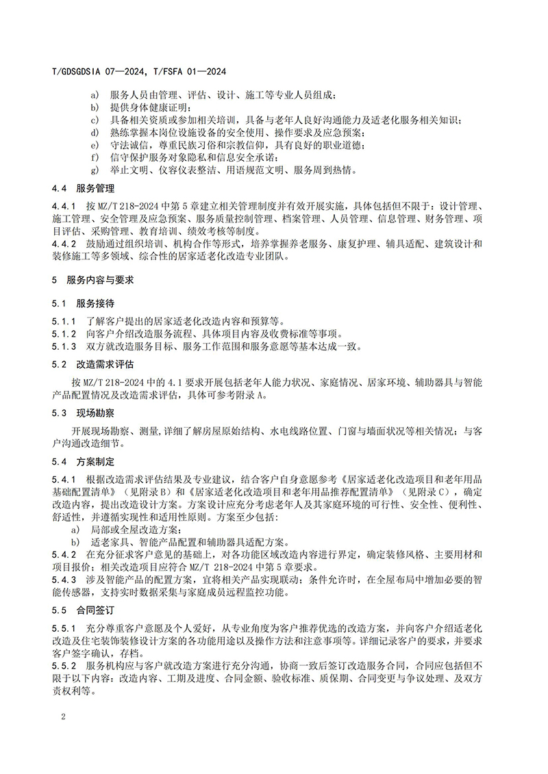
广东省老龄产业协会关于发布《居家适老化改造服务规范》团体标准的文件
2025-01-20

1225团体标准 居家适老化改造服务规范 报批稿 不带修订_00.jpg

1225团体标准 居家适老化改造服务规范 报批稿 不带修订_01.jpg

1225团体标准 居家适老化改造服务规范 报批稿 不带修订_02.jpg

1225团体标准 居家适老化改造服务规范 报批稿 不带修订_03.jpg

1225团体标准 居家适老化改造服务规范 报批稿 不带修订_04.jpg

1225团体标准 居家适老化改造服务规范 报批稿 不带修订_05.jpg

1225团体标准 居家适老化改造服务规范 报批稿 不带修订_06.jpg

1225团体标准 居家适老化改造服务规范 报批稿 不带修订_07.jpg

1225团体标准 居家适老化改造服务规范 报批稿 不带修订_08.jpg

1225团体标准 居家适老化改造服务规范 报批稿 不带修订_09.jpg

1225团体标准 居家适老化改造服务规范 报批稿 不带修订_10.jpg

1225团体标准 居家适老化改造服务规范 报批稿 不带修订_11.jpg

1225团体标准 居家适老化改造服务规范 报批稿 不带修订_12.jpg

1225团体标准 居家适老化改造服务规范 报批稿 不带修订_13.jpg

1225团体标准 居家适老化改造服务规范 报批稿 不带修订_14.jpg

1225团体标准 居家适老化改造服务规范 报批稿 不带修订_15.jpg

1225团体标准 居家适老化改造服务规范 报批稿 不带修订_16.jpg

1225团体标准 居家适老化改造服务规范 报批稿 不带修订_17.jpg


上一个:篇二 | 中英健康老龄化研讨会之机构养老、居家养老、养老金融、跨境养老专题分享
下一个:广东省老龄产业协会关于发布《养老机构新入住长者适应服务规范》团体标准的文件
相关推荐
关于广东省老龄产业协会2025年9月27日韶关考点职业技能等级认定评价结果公示的通知 关于广东省老龄产业协会2025 年9月27日韶关考点职业技能等级认定评价结果公示的通知 关于广东省老龄产业协会2025年9月27日韶关考点职业技能等级认定评价结果公示的通知 关于广东省老龄产业协会2025年9月27日佛山考点职业技能等级认定评价结果公示的通知 关于广东省老龄产业协会2025年9月21日韶关考点职业技能等级认定评价结果公示的通知 关于广东省老龄产业协会2025年9月12日佛山考点职业技能等级认定评价结果公示的通知
  • 首页
  • 协会动态
  • 养老机构星级评定
  • 继续教育及培训
  • 政策法规
  • 关于协会
© 版权所有 广东省老龄产业协会
广东互联网违法不良信息举报 广东省广州市公安局网络报警中心 粤ICP备2021167611号